收藏诚发商城
关注公众号
[
请登录
] [
免费注册
]
供应商
我的订单
服务中心
购物指南
配送方式
支付方式
售后服务
特色服务
购物车
0
购物车还是空的,赶紧行动吧!
立即前往商城
咨询服务电话
0510-88731668
全部商品分类
办公耗材
办公用纸
双胶纸
普通复印纸
相片纸
牛皮纸
油封纸
工程用纸
速印纸
海报纸
瓦楞纸
宣纸
皮纹纸
标签打印纸/机打标签
喷墨打印纸
收银纸
热敏纸/传真纸
电脑打印纸/压感纸
彩色复印纸
打印耗材
碳带
废粉盒
色带芯
色带架/色带框
色带
感光鼓
版纸
墨水
墨盒
感光鼓
碳粉
粉盒
硒鼓
办公文具
物流邮寄用品
信封/信纸
自封袋
气泡袋
瓦楞纸箱
泡沫箱
封箱器
胶带座
特种胶带
泡棉胶带
双面胶带
封箱胶带
文具胶带
浆糊
胶棒/固体胶
胶水/液体胶
会议展示用品
白板擦
黑板擦
复合板
软木板
黑板/绿板
白板配件
板架
白板
台历
旗帜
地图
标牌/席卡/桌牌
胸卡/工作卡及吊绳配件
学校美术用品
教学用具
扩音器
书包
图书封面/包书皮
化学实验用品
教室布置
手工用品
油画颜料
水粉颜料
丙烯颜料
蜡笔
水彩颜料
油画布
洗笔筒
国画颜料
勾线笔
画板画架
彩色铅笔
油画棒
水彩笔
绘画纸
水彩/水粉/油画专用笔
调色板/盘
常用文具
打孔机
笔套
笔袋
快劳夹
国旗/党旗/团旗
党徽
计算器
钥匙管理箱
手提金库/印章箱
印章/号码机
活页账夹
会计账本/账册
凭证/单据
橡皮筋
复写纸
印油
印台
印泥
票夹
长尾夹
图钉/工字钉
大头针
回形针
笔筒
放大镜
文具套装
圆规
文具尺
文具剪刀
美工刀
磁铁
垫板
订书钉
订书机
卷笔刀/削笔器
桌面文件柜
名片盒/册/夹
票据夹
风琴包
书立
板夹
抽杆夹/拉杆夹
手提事务包
文件保护袋/套
资料册
档案袋/牛皮袋
文件袋//拉链网格袋/纽扣袋
文件夹/档案夹
文件盘
文件栏/文件框
文件盒/档案盒
本册标签
不干胶标签
便条纸/报事贴
标识标牌
荧光纸
拍纸本/绘图本/草稿本
贺卡/请柬
证书芯
奖状/证书
便签本
活页芯
活页本
螺旋本
胶装本(软面抄/硬面抄)
商务本(皮面本/PU/PVC笔记本)
书写修正用品
修正液
修正带
橡皮
油漆笔
荧光笔
白板笔(水性记号笔)
普通(油性记号笔)
自动铅笔芯
自动铅笔
普通铅笔
钢笔用墨水
高档礼品钢笔
普通钢笔
圆珠笔替芯
中油笔
宝珠笔/走珠笔(水性圆珠笔)
普通圆珠笔(油性圆珠笔)
中性笔替芯
可擦中性笔
普通中性笔
办公设备
扫描设备
考勤机
高拍仪
扫描仪
会议/演示设备
电动投影幕布
投影配件
音视频设备
投影演示
财务/行政设备
塑封机
装订机
切纸机
切纸机
监控设备
门禁考勤
碎纸机
装订/塑封设备及配件
点钞机/印钞机
打印/复印设备
定影组件
其他打印设备
复合机/一体机
针式打印机
喷墨打印机
激光打印机
数码电脑
智能设备
其他智能产品
智能安防
无人机
AR/VR设备
智能手表/手环
电子产品
对讲机
电话机
早教机
GPS导航
翻译笔/翻译机
讲解器
数码相框
MP3/MP4
录音笔
电子阅读器
复读机
收音机
数码配件
排插/拖线板/插线板
网线/数据线
数码清洁用品
转换器/分线器
U盘
移动电源
充电器
电池
读卡器
存储卡/SD卡/TF卡/CF卡
UPS不间断电源
摄影配件
影棚器材
户外器材
闪光灯
三脚架
相机包
相机电池充电器
相机电池
UV镜
单反镜头
摄影摄像
执法记录仪
专业摄像机
数码摄像机
拍立得
普通数码相机
单电微单
专业数码单反
计算机软件
安全软件
操作系统
电脑配件
其他内置配件
电脑散热器
机箱电源
内置光驱
网卡
声卡
显卡
内存
固态硬盘
机械硬盘
主板
CPU
电脑外设
触控笔
鼠标垫
手写板/绘图板
电脑音箱
扩展坞(USB、显卡、硬盘)
电脑摄像头
耳机/耳麦
刻录光盘
外置光驱/刻录
移动硬盘
键鼠套装
键盘
鼠标
电脑机箱
电脑显示器
电脑整机
工作站
服务器
平板电脑
一体机
电脑主机
台式整机
笔记本电脑
工业用品
交通设施
交通设施
照明设施
照明设施
建筑
防水卷材类
装饰辅材类
型材类
外墙涂料类
铁网类
铁丝类
室外/园林铺装用砖类
石材类
墙地砖类/瓷砖类
排水管件类
内墙涂料类
沐浴花洒/龙头类
木器漆类
面盆/水箱/坐厕类
门窗配件类
洁具卫浴配件类
建筑五金配件类
化工辅料/添加剂类
管材类
工业涂料类
钢筋类
防水涂料类
防水辅材类
防火材料类
阀门类
地坪漆类
地板地毯类
保温管类
保温辅材类
保温板类
板材类
安装维修
家电安装
实验室用品
物理检测仪器
温控设备
脱模剂
涂料/标示
通用设备
化学分析仪器
水浴/油浴设备
水处理试剂
试剂
通用耗材
存储器具
防护/清洁耗材
生物耗材
生命科学仪器
色谱仪器
色谱耗材
行业分析仪器
光学检测仪器
低温存储产品
泵/软管
磨具磨料
磨片/切割片
砂轮
钢丝轮/铜丝轮
油石
抛光研磨剂
砂纸/砂布/砂带
棉麻毛抛光制品
不织布/尼龙研磨产品
润滑
润滑辅助设备
分散液
固体润滑添加剂
油膏
航空润滑油
金属加工液
减摩涂层
工业润滑油
车用润滑油
润滑脂
干膜润滑剂
胶粘
其他胶带
胶带工具
双面胶带
单面胶带
粘接密封胶
特殊材料
导热材料
涂层材料
灌封材料
结构粘接胶
厌氧胶
瞬干胶
制冷
制冰机
冷冻冷藏
空调系统配件
防爆空调/除湿机/加湿机
空调/除湿机/加湿机
制冷工具
制冷材料
制冷系统
防爆冰箱冰柜
冰箱冰柜
暖通
热能控制
空气净化过滤
HVAC仪表及楼宇控制
防爆供热设备
供暖供热设备
流体过滤
防爆通风设备
通风设备
焊接
焊剂
焊条
焊丝
焊接辅助机具
焊接空气净化设备
气焊设备配件
弧焊设备配件
焊接设备
密封
O型圈/O型圈挡圈
填料密封
金属缠绕垫片
液压密封件
机械密封
管法兰用齿形组合垫
骨架油封/无骨架油封
密封胶条
橡胶球/剥皮胶球
管法兰用非金属平垫圈
绝缘防火材料
紧固
其它紧固
销/键
挡圈
牙棒
螺柱
膨胀系列
钻尾
紧定
螺钉
铆接类
组合螺丝
垫圈
螺母
螺栓
机械
电动机
台虎钳
卡盘卡爪
车床顶尖
螺纹加工机床
砂轮机
工具类磨床
摇臂钻
台钻
发电机及减速机
电动机配件
量具
测微头
光栅系统
台架平台
标准量规
内径表
卡尺
指示表
千分尺
高度尺
深度尺
卡规
刀具
整体立铣刀
镗刀系统
铣刀盘刀杆
刀片
刀柄系统
车刀杆
丝锥板牙
钻头铰刀
仪器仪表
通信网络
过程仪表附件
过程分析检测
过程二次仪表
过程温度检测
过程压力检测
过程物位检测
过程流量检测
计量校准仪器
诊断及无损探伤
气体及安全检测
便携式温度检测仪
环境检测仪
测量测绘仪器
电子测量仪器
电力测量仪器
安规测试
通用电气测量仪表
液压
液压工具泵
液压工具油缸
液压阀附件
管式液压阀
普通液压阀
液压泵
液压油缸
液压马达
比例/伺服阀
缓冲器
液压管路
油液过滤
液压测试
气动
气动胶枪
喷涂设备附件
砂磨和抛光机
气钻
气阀附件
阀岛
气动棘轮扳手
气缸附件
标准型气缸
压缩空气润滑
精磨机
压缩空气净化
空压机配件
气动螺丝批
气动冲击工具
角向和垂直打磨机
空压机
真空执行元件
电缸
气源处理附件
压缩空气处理
其他气路辅件
压缩空气管
气管接头
喷枪及吹气枪
气动铆接工具
流体阀
气动钉枪
气阀
后处理
气动夹爪
功能型气缸
阀
疏水阀
止回阀
安全阀
减压阀
节流阀
旋塞阀
柱塞阀
隔膜阀
蝶阀
球阀
闸阀
管道
承插焊法兰
板式平焊法兰
生料带
管件接头
塑料管件
带颈平焊法兰
带颈对焊法兰
法兰盖
工业软管
泵
注浆泵
真空泵
高压泵
螺杆泵
磁力泵
油泵
潜水泵
计量泵
隔膜泵
离心泵
工控
人机界面
电源/变压器
变频器
伺服控制
传感器
PLC
低压
电机保护器
信号与控制
双电源开关
负荷开关
隔离开关
熔断器
电涌保护器
接触器
继电器
断路器
电工
工业连接器
扎线带
线槽/线管/线缆保护
插头/插座/转换器
电工胶带
面板开关
接线板
配电箱体/电气箱体
接线端子
电线/电缆/接线盘
通讯网线/接头/线架
皮带
胀紧套
滑轨
传输带附件
联轴器
导轨
皮带轮
三角带
传动链条
窄V带
广角带
同步带
轴承
其他轴承
滚子轴承
球轴承
带座轴承
轴承工具/附件
滑动轴承
存储
刀具存储
工具存储
工作台
工业称重
打包工具
打包材料
包装设备
包装材料
专用存储设备
周转箱
零件整理
工业托盘
货架
搬运
起重吊装
高空作业
油桶/气瓶搬运
牵引车
叉车
升降平台/平台车
堆高车
搬运车
脚轮/搬运器
手推车
梯子
照明
室外灯具
室内灯具
照明电子
防爆灯具
光源
工具
电力工器具
工具耗材
焊接工具
园林配件
吹吸风机
绿篱机
割草机
割灌机
链锯
马路切割机
吹吸/热缩/热熔工具
其它电动工具
电动建筑装潢工具
电动砂磨及抛光工具
充电式工具
工具车及箱包
汽修汽保工具
管道工具
钳工工具
锤/锉/锯/刀/尺
钳/夹
扳手/手动套筒
工具套装
电动木工工具
扭力工具
电动装配工具
电动金属切削工具
电工工具
防爆工具
螺丝刀
清洁
百洁布
工业清洁设备
清洗/除锈
功能地垫/台垫
工业擦拭
应急防护
消防
消防员保护装备
消防报警系统
消防器材
消防救援/照明设备
安全
快速链接型长警棍
道路安全
安保设备
上锁/挂牌
应急处理
化学品存储
化学品泄漏防护
坠落防护
锚点连接件
安全钩
生命线系统
逃生救援装置
三脚架系统
定位/限位绳
抓绳器
坠落制动器|速差器
缓冲/减震绳
安全带
身体防护
打砂衣
救生衣
消防服
隔热服
特种工作服
反光衣|马甲
雨伞
雨衣
阻燃/焊工服
防化服
普通工作服
足部防护
绝缘靴
消防靴
防寒靴
耐酸碱靴
矿工靴
食品靴
布鞋
耐油鞋
防静电布鞋
绝缘布鞋
安全鞋
手部防护
耐油手套
浸胶手套
耐低温手套
耐高温手套
防护套袖
防静电手套
精细操作手套
防割手套
抛弃型手套
焊工手套
绝缘手套
防化手套
通用手套
呼吸防护
充气设备及配件
车载式移动供气装置
长管呼吸器及配件
电动送风呼吸装置及配件
正压式空气呼吸器
防尘/毒面具配件
滤毒盒/罐
防毒面具
防尘滤棉|纸
防尘面具
防尘口罩
听力防护
听力配件
耳塞分配器
电子耳罩
耳罩
耳塞
眼面防护
防电弧面屏
炼钢镜
电焊面罩
防护面屏支架
电气焊眼镜
防护面屏
安全近视眼镜
眼罩|护目镜
访客眼镜
防冲击眼镜
头部防护
洁净帽
安全帽配件
焊接/消防阻燃头罩
防寒帽
消防头盔
矿工帽
防尘/防化/隔热头罩
安全帽
生活电器
其他电器
电热毯
电热毯
取暖器/暖风机
吊扇
风扇/空调扇
清洁设备
挂烫机
空气净化器/加湿器
电熨斗
吸尘器
个护健康
电动洗牙器
温度计
血压计
其他个护电器
血压计
按摩设备
美容设备
足浴盆
电吹风
电动剃须刀
健康秤/厨房秤
电动牙刷
厨房小家电
制冷杯
气泡水机
榨汁杯
绞肉机
抽水器
饮水机
绞肉机
电茶盘
消毒机
早餐机
面包机
空气炸锅
研磨机
面条机
养生壶
料理机
咖啡机
豆浆机/破壁机/厨房搅拌机
料理机
酸奶机
面包机
电磁炉
煎烤机/电饼档
多用途锅/电炖锅/电火锅
电热水壶
电压力锅
电饭煲/电饭锅
电烤箱
微波炉
大家电配件
同屏器
空调支架
显示器支架/电视机支架
商用设备
除湿机
暖风机
工业风扇
蒸饭柜
广告机/标牌机
厨房电器
厨房烹饪用具
厨余垃圾处理器
洗碗机
消毒柜/洗碗机
电开水器
热水器
燃气灶
油烟机
电视机
触摸一体机
平板电视
洗衣机/烘干机
衣物烘干机
波轮洗衣机
滚筒洗衣机
冰箱/冷柜
卧式冷柜
立式冷柜
小型冰箱
多门冰箱
单门冰箱
空调
空调配件
移动式空调
嵌入式空调
立柜式空调
挂壁式空调
清洁洗护
清洁工具
地毯/地垫
清洁手套
其它清洁工具
地毯/地垫
清洁刷
玻璃擦/刮水器
马桶刷/马桶吸拔
垃圾袋
垃圾桶
簸箕/畚箕/垃圾斗/垃圾铲
扫把/扫帚/笤帚
拖把
水桶
脸盆
百洁布/抹布
钢丝球
驱虫除味
洗衣机槽清洁剂
驱蚊液
冰箱除味剂
空气清新剂/固体芳香剂
防霉防蛀用品
驱虫用品
厨卫清洁
消毒剂/消毒液
玻璃水/全能水
管道通
洁厕灵/洁厕剂
油污清洁剂/粉
洗洁精
衣物清洁
留香珠
衣物除菌/护理剂
衣领净
洗衣皂
洗衣液/洗衣凝珠
洗衣粉
美容美妆
卷发棒
彩妆套装
美妆美甲工具
香水/香氛
防晒霜/防晒喷雾
卸妆水/卸妆膏
唇膏/唇彩/唇釉/口红
睫毛夹
假睫毛
睫毛膏
眼影
眉粉
眉笔/眼线笔
散粉/粉饼/腮红
BB霜/气垫BB/粉底液
妆前乳/隔离/遮瑕
男性护理
女性护理
剃须套装
剃须刀/刀片
剃须膏
洗液/护理液
洗液/护理液
剃须套装
剃须刀/刀片
剃须膏
洗液/护理液
卫生护垫
卫生巾/卫生棉条
身体护理
驱蚊贴
其他身体护理
驱蚊止痒液/止痒膏
脱毛用品
花露水/爽身粉
走珠/止汗露
身体乳液
沐浴球/浴擦/浴刷
磨砂膏/浴盐
沐浴露
香皂
手足护理
手膜/足膜/足贴
指甲剪/指甲钳/指甲锉
护手霜
洗手液
面部护理
面部护理套装
面部护理工具
面膜/眼膜/眼贴
面霜/眼霜/精华液
爽肤水/化妆水/护肤乳液
洁面乳/洁面皂
口腔护理
口腔护理套装
漱口水
牙签/牙线
牙刷
牙膏/牙粉
洗发护发
洗护套装
洗护套装
美发/烫发工具
染发产品
定型造型用品
护发素/发膜
洗发水
生活用品
居家布艺
毛浴巾套装
眼罩
罩子/罩件
围裙/袖套/鞋套
窗帘/遮光布
毛巾/浴巾
坐垫/椅套
桌布/桌旗/餐垫
抱枕/靠垫
床上用品
床垫
毯子/毛毯
蚊帐
凉席/枕席
床品套件
床垫/床褥/床单
被子/被芯/被套
枕头/枕芯/枕套
鞋靴
运动鞋
拖鞋
休闲鞋
皮鞋
运动鞋
服装/配饰
袜子
围巾
帽子
皮带
肩章/领花
领带/领结
家居服
休闲装
正装
运动装
职业装
箱包皮具
皮具套装
名片夹/卡包
腰包/手包
钱包/钥匙包
公文包
单肩包
双肩包
拉杆箱
鲜花园艺
花架
花架
花瓶/花盆
园艺小工具
化肥/农药
营养液/土
绿植盆景
鲜花干花
其他日杂用品
防晒面罩/防晒冰袖
蚊香/电蚊香液
太阳镜
墙贴/装饰贴
体重秤/电子秤
香薰蜡烛
椅子脚垫/脚套
鸡毛掸
门帘
蚊蝇诱捕器
捕鼠器/粘鼠板
保护垫/角
老花镜/放大镜
闹钟/挂钟/钟表
温湿度计
晴雨伞/雨具
粘钩/挂钩
烟缸
镜框/相框
眼镜盒
镜子/化妆镜
发梳/发饰
扇子
暖水袋
浴室用品
漱口杯
皂盒/网/架
浴杆/浴帘
马桶圈/马桶垫
浴室置物架
洗晒熨烫用品
缝纫/针织用品
洗衣工具
衣服防尘套
烫衣板
晒衣夹
晾衣架/晾衣叉
衣挂/裤挂
汽车用品
安全自驾用品
美容清洗用品
维修保养用品
车载电器
车内收纳
汽车装饰
除味香氛
一次性用品
一次性纸杯/塑杯
铝箔/锡纸/烹饪纸
保鲜膜/保鲜袋
一次性台布/伞套/鞋套
一次性手套/帽子
一次性餐具
收纳用品
抽纸盒
鞋盒
密封罐/储物罐
存钱罐
收纳篮/收纳桶/收纳箱
储物袋/购物袋
储物盒/收纳盒
生活用纸
其他纸类
卷筒纸
平板纸/厕纸/坐垫纸
厨房用纸
湿纸巾
大盘纸
擦手纸
手帕纸/餐巾纸
抽纸
厨具
洗碗机洗涤剂
其他厨房配件
烘焙用具
调味瓶罐
剥蒜器/蒜泥器
蒸笼
筛子
擀面杖
隔热垫
厨房刨刀/削皮器
开罐器/开瓶器
刀架/碗碟架/筷笼
锅勺/锅铲
搅拌器/打奶器/打蛋器
厨具套装
焖烧罐/焖烧杯
菜板/砧板
厨房刀具
烹饪锅具
饮具
杯具套装
水杯/保温杯
保温壶/开水瓶/凉水壶
咖啡杯/咖啡壶/咖啡器皿
茶杯/茶壶/茶具
酒杯/酒壶/酒具
餐具
饭盒/便当盒
保鲜盒
果盘/果篮
西餐刀叉
勺子
筷子
碟子
盘子
碗碟
餐具套装
医疗器械
助听器
理疗仪
体温计/额温枪
血糖仪
卫消用品
一次性酒精片
医用手术衣
医用鞋套
医用防护服
医用面罩
创口贴
紫外线消毒灯
急救包/急救箱
纱布/绑带
棉球/棉签
酒精/碘酒
计生用品
医用口罩
家居护理
空调清洁剂
其他清洁用品
消毒片
家具清洁护理
地板清洁护理
皮革清洁护理
运动文娱
演奏乐器
乐器配件
打击乐器
管乐器
弦乐器
键盘乐器
图书音像
音像碟片
图书杂志
玩具卡通
其他玩具
遥控电动
卡通模型
益智玩具
休闲棋牌
麻将
纸牌
棋类
运动鞋服
运动配饰
运动包
运动服
骑行运动
骑行配件
滑板车
电动车
平衡车
山地越野车
城市自行车
户外装备
其他装备
户外工具
户外照明
望远镜
睡袋/吊床
便携桌椅
帐篷/垫子
野炊用品
健身器材
其他器材
运动护具
综合训练器械
划船机
跑步机
握力器
呼啦圈
健腹轮
臂力器
毽子/跳绳
滑板/滑轮
飞镖板/针
球类运动
乒乓球拍
排球
羽毛球拍
其他球类及用品
球台球杆
球网球拍
桌球
网球
乒乓球
羽毛球
足球
篮球
体育用品
裁判比赛用品
游泳用品
垂钓用品
民俗运动
田径用品
搏击/武术
瑜伽/舞蹈
食品饮料
茶叶
其他茶
袋泡茶
花草茶
普洱茶
白茶
乌龙茶
红茶
绿茶
咖啡冲调
其他速溶冲饮
谷物麦片
蜂蜜/柚子茶
植脂末/伴侣
奶茶/奶粉
咖啡
水乳饮品
其他饮料
茶饮料
功能饮料
果蔬汁
碳酸饮料
牛奶/乳品
饮用水
酒类
其他酒
黄酒/养生酒
啤酒
白酒
葡萄酒
年节食品
年节礼盒
粽子
月饼
休闲食品
其他零食
膨化食品
蜜饯果干
肉干/熟食
坚果炒货
糖果/巧克力
饼干糕点
生鲜即食
熟食/腌腊
冷冻速食
水产
肉类
禽蛋
蔬菜
水果
粮油调味
有机食品
烘焙原料
方便速食
南北干货
调味品
杂粮
面类
食用油
大米
办公家具
家具配套
雨伞架
衣帽架
书架
置物架
屏风
穿衣镜
保险箱柜
保险柜
保险箱
组合家具
定制组合家具
户外家具
装饰架
凉亭
木屋
梯子
户外桌椅
庭院凳
秋千
摇椅
吊篮
遮阳伞
学校家具
谱曲架
宿舍用具
实验柜
实验台
学校椅
学习桌
讲台
课桌椅
柜
书柜
多功能柜
鞋柜
衣柜
文件柜
餐边柜
茶水柜
床
高低床
床垫
沙发床
双人床
单人床
茶几
方几/长条几
沙发
组合沙发
三人沙发
双人沙发
单人沙发
座椅
排椅
会客椅
员工椅
主管椅
大班椅
桌台
餐桌
洽谈桌
演讲台
接待台
会议桌
折叠桌
职员桌
主管桌
大班桌
礼品定制
礼品
生活礼品
数码礼品
工艺礼品
活动促销定制
促销赠品
胸卡挂绳
台历挂历
办公会议定制
纸杯定制
名片信封
奖杯奖牌
旗帜徽章
定制文具
服装鞋帽定制
服饰鞋帽定制
工装定制
节庆礼盒
其他礼盒
年货礼盒
中秋礼盒
端午礼盒
福利套装
其他套装
夏令用品
生日蛋糕
生日蛋糕
派对糕点
鲜花水果
果篮
鲜花
会员卡券
电子会员
消费券
购物卡
售后服务
维修保养
延保服务
清洗保养
家电维修
安装服务
家具安装
家电安装
生活租赁
绿植租赁
设备租赁
打印机租赁
电脑租赁
首页
精品推荐
应急防护
办公耗材
工业品专区
员工福利购
解决方案
0
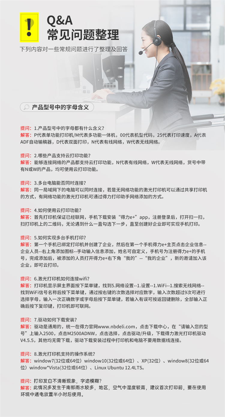
产品详情
得力 deli M2500ADN...
¥
3259.79
加入购物车
诚发商城
>
全部商品
>
办公设备
>
打印/复印设备
>
复合机/一体机
得力 deli M2500ADNW 标配含单纸盒输稿器 得力(deli) M2500ADNW 标配含单纸盒输稿器 黑白激光一体机 (计价单位:台) 白色 (单位:台)
商城价:
¥
3259.79
市场价:
¥3911.75
产品编号:
CF20260104128
库存:
4388
购买数量:
-
+
立即购买
加入购物车
产品详情
你可能感兴趣的产品
柯尼卡美能达 bizhub 206 A...
¥
7819.17
京瓷 ECOSYS M8130cidn ...
¥
28936.00
得力 deli M2500ADNW 标配...
¥
3259.79
京瓷 5002I A3黑白数码复印机 黑
¥
43332.00
我最近看过的商品
得力 deli M2500ADNW 标配...
¥
3259.79